beat365英国官网网站
首页
系部概况
学科建设
教学科研
团学工作
基础党建
招生就业
首页
系部概况
系部简介
机构设置
师资力量
名师风采
信息公告
学科建设
动物医学
绿色食品生产与检验
食品加工技术
教学科研
教学资源
实训实习
科研动态
专升本
职业资格认证
团学工作
组织机构
团学活动
志愿服务
社会实践
奖勤助贷
基础党建
支部简介
专栏学习
党风廉政
支部风采
招生就业
招生信息
就业信息
校企合作
校友风采
学校首页
首页
»
学科建设
» 食品加工技术
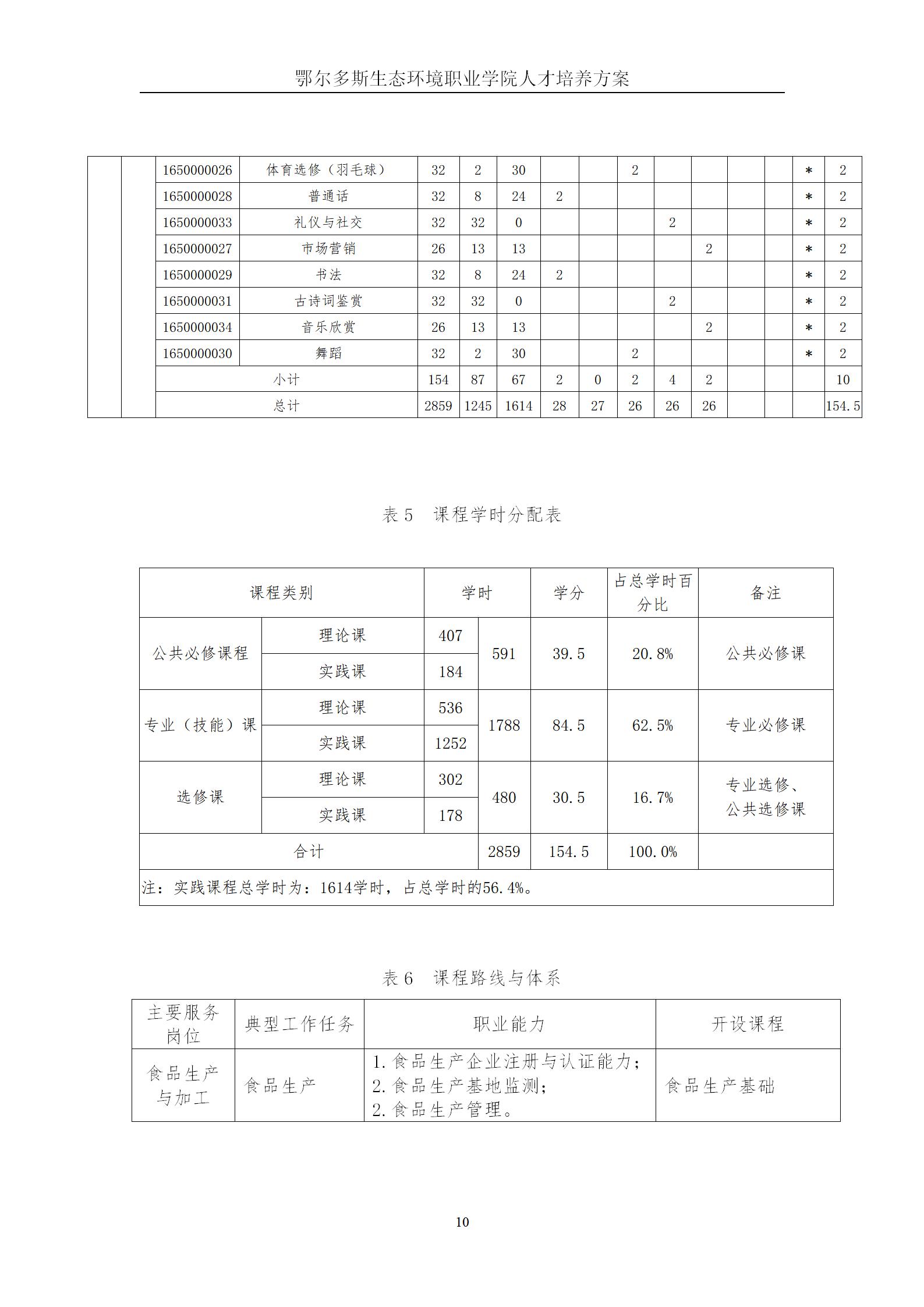
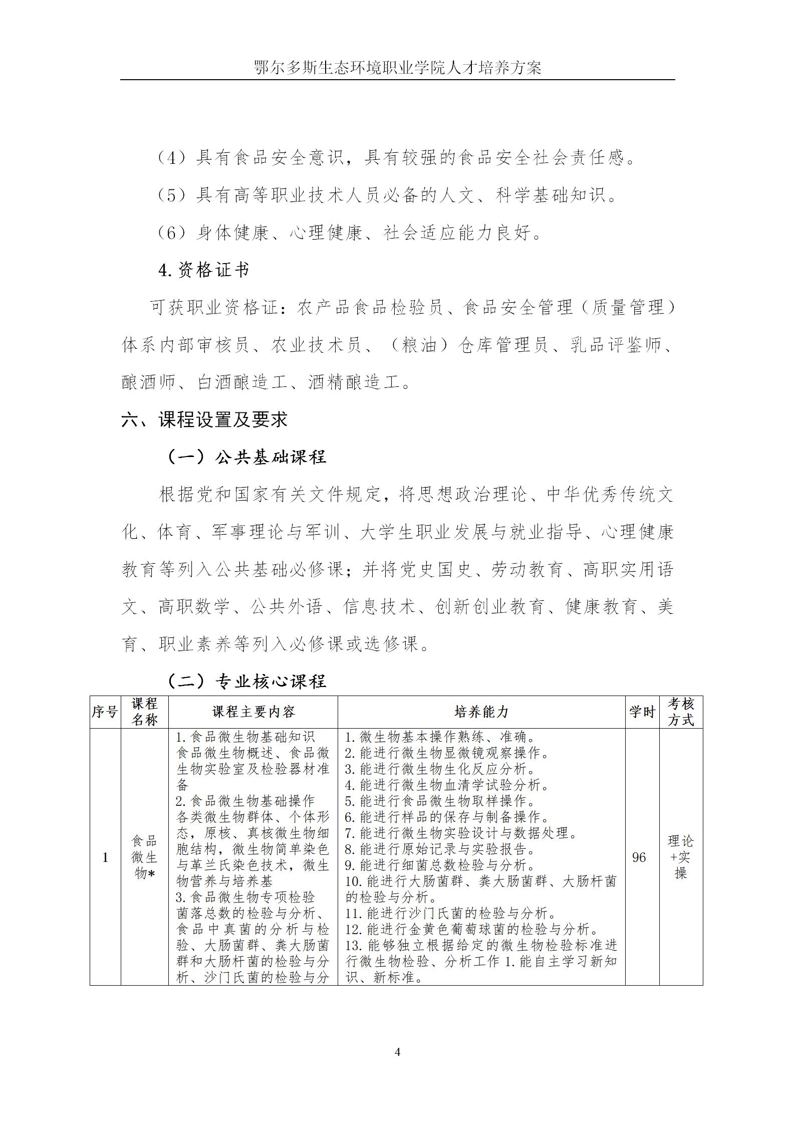
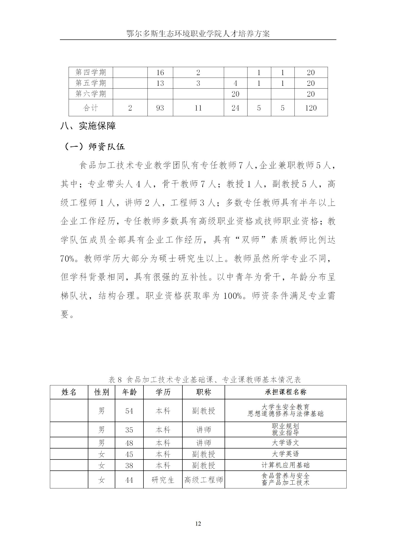
食品加工技术专业人才培养方案191019
发布日期:2021-03-01
作者:
相关附件
食品加工技术专业人才培养方案191019 .docx