beat365在线唯一官网
首页
beat365在线唯一官网
学院简介
组织机构
历任领导
师资队伍
外聘教授
教授
副教授
讲师
教学工作
工作动态
教务信息
科学研究
科研动态
科研立项
学术成果
党建工作
学科建设
中国史
世界史
区域国别学
学科教学(历史)
旅游管理
硕士教育
学生工作
心理健康
志愿服务
资助工作
学风建设
思政教育
宿舍管理
创新创业
文体风采
专业认证
招生就业
专业简介
招生工作
就业工作
您当前位置:
首页
» 学院新闻
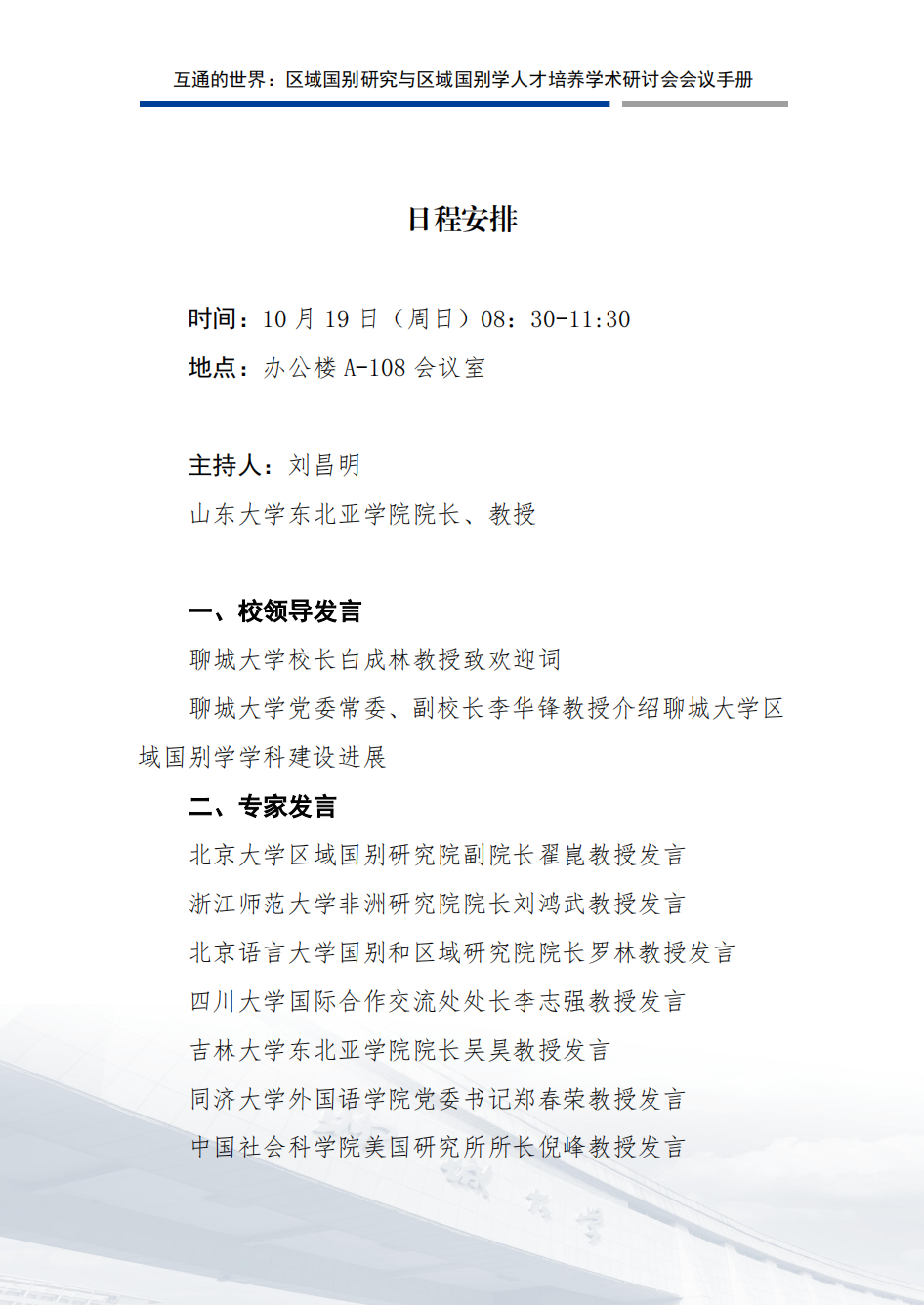
互通的世界:区域国别研究与区域国别学人才培养学术研讨会
时间:2025-10-18 11:30
点击: 次
【字体:
大
中
小
】
收藏
上一篇:
beat365教师获山东省高等学校哲学社会科学研究项目立项
下一篇:
beat365举办新入职教师廉洁教育座谈会
最新TOP10
beat365举办新入职教师廉洁教育座谈会
beat365教师获山东省高等学校哲学社会科学研究项目立项
beat365学生党员赴孔繁森纪念馆开展主题党日活动
beat365召开2026年度国家社科基金项目选题论证会
萨摩亚特慧集团Bargain Group Ltd代表团参访中国-太平洋岛国应对气候变化合作中心
王战教授应邀做客聊大讲坛
跨越山海,聊大人书写“爱国答卷”
beat365召开校企见面会
陆军工程大学训练基地来中心调研交流
beat365教师获2025年国家社科基金项目立项
友情链接
beat365在线唯一官网
beat365在线唯一官网运河研究院
北京大学历史系
清华大学历史系
南京大学历史系
山东大学历史文化学院
山东省社会科学界联合会
全国哲学社会科学规划办公室
社科网
中国社会科学在线
人民网
光明网
commentlink